Wybór odpowiednich rur do instalacji centralnego ogrzewania to decyzja, która ma fundamentalne znaczenie dla efektywności, trwałości i bezpieczeństwa całego systemu. W tym artykule przyjrzymy się bliżej rzurom stalowym materiałowi o bogatej tradycji w branży grzewczezej, który wciąż ma wiele do zaoferowania. Omówimy ich zalety, wady, rodzaje dostępne na rynku, a także kluczowe aspekty montażu i konserwacji, które pozwolą Ci podjąć świadomą decyzję i cieszyć się ciepłem w domu przez długie lata.
Rury stalowe do C.O. trwała rozwiązanie z tradycjami, ale z ważnymi niuansami wyboru i montażu
- Rury stalowe czarne (ze szwem, bezszwowe) są nadal popularne w CO ze względu na wytrzymałość i żywotność, ale rury ocynkowane są niewskazane.
- Główne zalety to odporność na wysokie temperatury i ciśnienie oraz długa żywotność (do 50 lat), a także atrakcyjna cena.
- Kluczowe wady to podatność na korozję (zwłaszcza w układach otwartych) i ryzyko osadzania się kamienia kotłowego.
- Dostępne metody łączenia to spawanie, gwintowanie oraz nowoczesne systemy zaciskowe (press).
- Prawidłowy dobór średnicy i unikanie błędów montażowych są decydujące dla efektywności i trwałości instalacji.
- Długa żywotność zależy od jakości wody i preferencji dla układów zamkniętych.
Dlaczego stal, mimo upływu lat, nadal jest w grze?
Stal od lat stanowiła kręgosłup wielu instalacji centralnego ogrzewania, i choć na rynku pojawiły się nowe materiały, wciąż ma swoje mocne strony. Jej niezaprzeczalne atuty to przede wszystkim wysoka wytrzymałość mechaniczna, która pozwala jej sprostać nawet bardzo wysokim ciśnieniom w systemie. Dodatkowo, rury stalowe doskonale radzą sobie z wysokimi temperaturami, co jest kluczowe w przypadku tradycyjnych kotłów grzewczych. To właśnie te cechy sprawiają, że stal nadal jest rozważana, zwłaszcza w specyficznych zastosowaniach, gdzie liczy się przede wszystkim niezawodność i odporność na trudne warunki pracy.

Stal kontra miedź i plastik szybkie porównanie kluczowych cech
| Materiał | Kluczowe zalety w CO | Kluczowe wady w CO |
|---|---|---|
| Stal | Bardzo wysoka wytrzymałość mechaniczna i temperaturowa, długa żywotność (do 50 lat), atrakcyjna cena. | Podatność na korozję (zwłaszcza w układach otwartych), duży ciężar, trudniejszy montaż, ryzyko osadzania się kamienia kotłowego. |
| Miedź | Wysoka odporność na korozję, estetyczny wygląd, łatwość kształtowania, dobra przewodność cieplna. | Wysoka cena, wrażliwość na uszkodzenia mechaniczne, ryzyko reakcji z niektórymi materiałami (np. betonem). |
| Plastik (np. PEX/AL/PEX) | Niska cena, bardzo łatwy i szybki montaż, odporność na korozję i kamień kotłowy, lekkość. | Niższa odporność na wysokie temperatury i ciśnienie niż stal czy miedź, ryzyko uszkodzenia przez promieniowanie UV, ograniczona żywotność w porównaniu do stali i miedzi. |
Rodzaje rur stalowych na rynku co wybrać?
Rury ze szwem ekonomiczne rozwiązanie do większości instalacji domowych
Rury stalowe ze szwem to najczęściej spotykany i najbardziej ekonomiczny wybór w instalacjach centralnego ogrzewania, szczególnie w budownictwie mieszkaniowym. Ich produkcja polega na formowaniu blachy stalowej w kształt rury i zgrzewaniu jej wzdłuż szwu. Choć metoda ta jest tańsza, szew może stanowić potencjalnie słabszy punkt instalacji, jednak w typowych warunkach domowych, przy prawidłowym montażu, rury te zapewniają wystarczającą szczelność i trwałość. Są one dobrym kompromisem między ceną a jakością dla większości zastosowań.
Rury bezszwowe kiedy warto zainwestować w maksymalną wytrzymałość?
Rury stalowe bezszwowe to produkt klasy premium, który jest produkowany bez użycia zgrzewania. Proces technologiczny polega na przebijaniu gorącego kęsiska stalowego, co zapewnia jednolitą strukturę materiału na całej jego powierzchni. Dzięki temu rury bezszwowe charakteryzują się znacznie wyższą wytrzymałością na ciśnienie i są bardziej odporne na uszkodzenia mechaniczne. Choć ich cena jest wyższa, inwestycja w rury bezszwowe jest uzasadniona w instalacjach o podwyższonych wymaganiach, gdzie bezpieczeństwo i niezawodność są absolutnym priorytetem, a także w przypadku systemów pracujących pod bardzo wysokim ciśnieniem.
Rury czarne a ocynkowane dlaczego ocynk to zły pomysł w centralnym ogrzewaniu?
Podstawowa różnica między rurami stalowymi czarnymi a ocynkowanymi polega na obecności warstwy cynku na powierzchni tych drugich. Cynkowanie ma na celu ochronę stali przed korozją w środowiskach zewnętrznych. Jednak w przypadku instalacji centralnego ogrzewania, rury ocynkowane są zdecydowanie niewskazane. Wysoka temperatura panująca w systemie CO może prowadzić do odrywania się cynku, który następnie osadza się na elementach grzewczych, takich jak grzejniki, a także może negatywnie wpływać na pracę kotła. Co więcej, cynk w połączeniu z wodą w instalacji może tworzyć związki chemiczne, które przyspieszają korozję innych metali, a nawet prowadzić do zatrucia. Dlatego do instalacji C.O. należy stosować wyłącznie rury stalowe czarne.
Kluczowe zalety instalacji stalowej co zyskujesz?
Niezrównana wytrzymałość mechaniczna i odporność na wysokie temperatury
Jedną z głównych zalet rur stalowych jest ich niezrównana wytrzymałość mechaniczna. Są one w stanie wytrzymać bardzo wysokie ciśnienia, co czyni je idealnym wyborem do systemów grzewczych, gdzie ciśnienie może sięgać kilku barów. Ponadto, stal doskonale znosi wysokie temperatury, bez ryzyka deformacji czy utraty swoich właściwości. Ta odporność sprawia, że instalacje stalowe są solidne i bezpieczne, nawet w warunkach intensywnej eksploatacji, co jest szczególnie ważne w przypadku starszych typów kotłów lub systemów zasilanych paliwami stałymi.
Długa żywotność instalacja na pokolenia, jeśli wykonasz ją poprawnie
Przy odpowiednim wykonaniu i konserwacji, instalacja centralnego ogrzewania wykonana z rur stalowych może służyć przez bardzo długi czas, nawet do 50 lat. Jest to znacząca przewaga nad niektórymi nowszymi materiałami, które mogą mieć krótszą żywotność. Kluczem do osiągnięcia tak długiego okresu eksploatacji jest jednak nie tylko jakość samych rur, ale przede wszystkim prawidłowe wykonanie instalacji, uwzględniające właściwe połączenia, zabezpieczenia antykorozyjne oraz dbałość o jakość wody krążącej w systemie. Zaniedbania na etapie montażu lub eksploatacji mogą znacząco skrócić żywotność całej instalacji.
Atrakcyjna cena jak stal wypada na tle innych materiałów?
W porównaniu do innych popularnych materiałów stosowanych w instalacjach C.O., takich jak miedź, rury stalowe oferują bardzo atrakcyjną cenę. Jest to istotny czynnik, zwłaszcza przy planowaniu budowy lub modernizacji domu, gdzie koszty mogą szybko rosnąć. Niższy koszt zakupu materiału pozwala na przeznaczenie większych środków na inne elementy systemu lub po prostu na obniżenie ogólnych wydatków inwestycyjnych. Ta ekonomiczna zaleta sprawia, że stal nadal pozostaje konkurencyjnym rozwiązaniem, szczególnie dla osób szukających sprawdzonego i niedrogiego sposobu na ogrzewanie.
Wady rur stalowych co musisz wiedzieć?
Podatność na korozję największy wróg instalacji stalowej i jak z nim walczyć
Największym wyzwaniem związanym z rurami stalowymi jest ich podatność na korozję. Stal, w kontakcie z tlenem i wodą, ulega rdzewieniu. Problem ten jest szczególnie dotkliwy w otwartych układach grzewczych, gdzie woda ma stały kontakt z powietrzem. Aby zminimalizować ryzyko korozji, kluczowe jest stosowanie układów zamkniętych, które ograniczają dopływ tlenu do instalacji. Dodatkowo, należy dbać o jakość wody, stosując odpowiednie inhibitory korozji i regularnie kontrolując jej parametry. Prawidłowa konserwacja i odpowiedni dobór systemu grzewczego to podstawa długowieczności instalacji stalowej.
Znaczny ciężar i trudniejszy montaż wyzwanie dla instalatora
Rury stalowe są materiałem stosunkowo ciężkim, co stanowi pewne wyzwanie podczas ich transportu i montażu. W porównaniu do rur plastikowych czy nawet miedzianych, praca ze stalą wymaga większego wysiłku fizycznego i często specjalistycznego sprzętu. Montaż instalacji stalowej jest bardziej pracochłonny i wymaga większych umiejętności od instalatora, zwłaszcza jeśli chodzi o precyzyjne cięcie, fazowanie i spawanie rur. Choć nowoczesne systemy połączeń, takie jak press, nieco ułatwiają pracę, to nadal jest to proces wymagający większego zaangażowania niż w przypadku alternatywnych materiałów.
Ryzyko osadzania się kamienia kotłowego jak wpływa to na wydajność ogrzewania?
Wewnętrzna powierzchnia rur stalowych, nawet po ocynkowaniu, jest zazwyczaj bardziej chropowata niż w przypadku rur miedzianych czy plastikowych. Ta nierówna powierzchnia stanowi idealne podłoże dla osadzania się kamienia kotłowego, który wytrąca się z twardej wody. Nagromadzone osady zmniejszają średnicę wewnętrzną rur, co prowadzi do zwiększenia oporów przepływu czynnika grzewczego. W efekcie instalacja pracuje mniej wydajnie, grzejniki mogą być niedogrzane, a zużycie energii wzrasta. Regularne płukanie instalacji i stosowanie środków zmiękczających wodę może pomóc w ograniczeniu tego problemu.
Dobór średnicy rur klucz do sprawnego ogrzewania
Dlaczego zbyt mała lub zbyt duża średnica to poważny błąd?
Prawidłowy dobór średnicy rur stalowych jest absolutnie kluczowy dla sprawnego działania całej instalacji centralnego ogrzewania. Zbyt mała średnica rur powoduje nadmierne opory przepływu wody, co skutkuje hałasem w systemie, niedostatecznym ogrzewaniem pomieszczeń i zwiększonym obciążeniem dla pompy obiegowej. Z kolei zbyt duża średnica rur, choć zmniejsza opory przepływu, prowadzi do wyższych kosztów zakupu materiału i wykonania instalacji, a także może spowolnić reakcję systemu na zmiany temperatury. W obu przypadkach efektywność ogrzewania jest obniżona, a instalacja pracuje nieoptymalnie.
Jak odczytywać oznaczenia (DN, cale) i na co zwrócić uwagę?
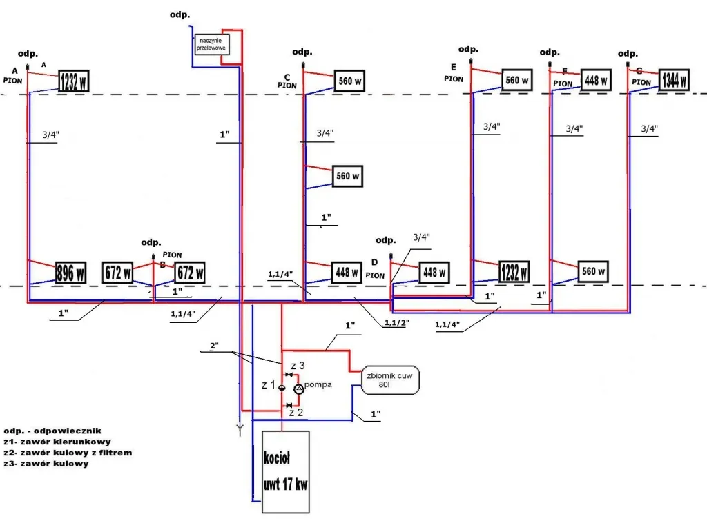
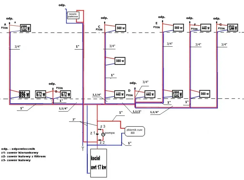
Średnice rur stalowych najczęściej podawane są w dwóch systemach: DN (średnica nominalna) oraz w calach. DN określa wewnętrzną średnicę rury w milimetrach, np. DN 20 oznacza rurę o wewnętrznej średnicy nominalnej 20 mm. W systemie calowym, który jest często stosowany zamiennie, ta sama rura może być oznaczona jako 3/4 cala. Przy wyborze rur należy zwracać uwagę na oba te oznaczenia, ponieważ producenci mogą stosować różne konwencje. Zawsze sprawdzaj specyfikację techniczną i upewnij się, że rozumiesz, jaką średnicę faktycznie kupujesz, aby uniknąć błędów przy projektowaniu i montażu instalacji.

Praktyczne przykłady jakie średnice stosuje się w domach jednorodzinnych?
- W typowym domu jednorodzinnym o zapotrzebowaniu na ciepło około 30 kW, dla głównych pionów instalacji grzewczej często stosuje się rury stalowe o średnicy DN 20 (czyli 3/4 cala).
- Dla mniejszych obiegów, na przykład do podłączenia pojedynczych grzejników, mogą być używane rury o mniejszej średnicy, np. DN 15 (1/2 cala).
- W instalacjach o większej mocy lub w przypadku długich odcinków rur, projektant może zdecydować o zastosowaniu rur o większej średnicy, np. DN 25 (1 cal).
- Ważne: Podane przykłady są orientacyjne. Ostateczny dobór średnicy rur powinien być zawsze poprzedzony profesjonalnym projektem instalacji grzewczej, uwzględniającym specyficzne warunki danego budynku.
Montaż rur stalowych jak prawidłowo połączyć?
Spawanie tradycyjna metoda dla najbardziej szczelnych połączeń
Spawanie jest uznawane za najtrwalszą i najbardziej szczelną metodę łączenia rur stalowych. Proces ten polega na stopieniu krawędzi łączonych rur oraz spoiwa metalowego, tworząc jednolite, monolityczne połączenie. Choć wymaga ono specjalistycznego sprzętu i umiejętności spawacza, to gwarantuje najwyższy poziom bezpieczeństwa i niezawodności, minimalizując ryzyko przecieków nawet pod wysokim ciśnieniem. Jest to metoda często wybierana w profesjonalnych instalacjach, gdzie liczy się przede wszystkim pewność i długowieczność połączeń.
Połączenia gwintowane (skręcane) popularna alternatywa dla spawania
Połączenia gwintowane, zwane również skręcanymi, stanowią popularną i łatwiejszą w wykonaniu alternatywę dla spawania. Polegają one na skręceniu dwóch elementów rury wyposażonych w zewnętrzne i wewnętrzne gwinty. Kluczowe dla szczelności tych połączeń jest zastosowanie odpowiednich materiałów uszczelniających, takich jak taśma teflonowa, pakuły z pastą lub specjalne kleje do gwintów. Metoda ta jest często stosowana w domowych instalacjach C.O. ze względu na jej prostotę i możliwość wykonania bez specjalistycznego sprzętu, jednak wymaga precyzji i staranności, aby zapewnić trwałe i szczelne połączenie.Nowoczesne systemy zaciskowe (press) szybkość i wygoda montażu bez ognia
Systemy zaciskowe, znane również jako "press", to nowoczesne rozwiązanie, które znacząco przyspiesza i ułatwia montaż instalacji stalowych. Polegają one na użyciu specjalnych złączek, które po nałożeniu na rurę są zaciskane za pomocą prasy hydraulicznej lub elektrycznej. Główne zalety to szybkość montażu, wygoda oraz brak konieczności użycia otwartego ognia, co jest bezpieczniejsze, zwłaszcza w budynkach drewnianych lub podczas prac remontowych. Wadą tego systemu jest jednak wyższy koszt złączek i konieczność posiadania specjalistycznego narzędzia do zaciskania.
7 błędów montażowych, które kosztują najwięcej
- Niewłaściwe przygotowanie rur: Brak fazowania krawędzi rur przed ich połączeniem (zwłaszcza przy spawaniu) może prowadzić do niepełnego przetopu i osłabienia połączenia, a także utrudniać przepływ wody.
- Błędy spawania: Zbyt niskie parametry spawania, nieprawidłowe ułożenie spoiny, czy przepalenie materiału to częste błędy, które skutkują nieszczelnościami i koniecznością kosztownych napraw.
- Niewłaściwe uszczelnianie połączeń gwintowanych: Zbyt mała lub zbyt duża ilość materiału uszczelniającego (taśmy, pakuł) może prowadzić do wycieków lub zbytniego naprężenia gwintu, co również grozi nieszczelnością.
- Ignorowanie kompensacji wydłużeń cieplnych: Rury stalowe pod wpływem temperatury znacznie się rozszerzają. Brak zastosowania odpowiednich kompensatorów lub elastycznych połączeń może prowadzić do naprężeń w instalacji, uszkodzenia rur, mocowań lub nawet ścian budynku.
- Nieprawidłowy dobór i montaż obejm mocujących: Zbyt rzadkie rozmieszczenie obejm lub ich niewłaściwy typ może powodować osiadanie rur, nadmierne naprężenia lub wibracje, co skraca żywotność instalacji i generuje hałas.
- Zanieczyszczenie instalacji podczas montażu: Wpadanie gruzu, piasku czy innych zanieczyszczeń do wnętrza rur podczas prac montażowych jest częstym błędem. Zanieczyszczenia te mogą blokować przepływ, uszkadzać elementy ruchome (np. zawory, pompy) i przyspieszać korozję.
- Niewłaściwe połączenie różnych metali: Łączenie rur stalowych bezpośrednio z innymi metalami (np. aluminium w grzejnikach) bez zastosowania odpowiednich izolatorów może prowadzić do korozji elektrochemicznej, która szybko niszczy elementy instalacji.
Jak dbać o instalację C.O. z rur stalowych?
Znaczenie jakości wody w instalacji jak chronić rury od wewnątrz?
Jakość wody krążącej w instalacji centralnego ogrzewania ma kluczowe znaczenie dla ochrony rur stalowych przed korozją i osadzaniem się kamienia kotłowego od wewnątrz. Twarda woda, bogata w minerały, sprzyja wytrącaniu się osadów, które zmniejszają przekrój rur i obniżają efektywność grzewczą. Z kolei woda zawierająca dużo tlenu przyspiesza proces rdzewienia stali. Dlatego tak ważne jest, aby dbać o odpowiednie parametry wody jej twardość, pH oraz zawartość tlenu. Warto rozważyć zastosowanie inhibitorów korozji, które tworzą na wewnętrznej powierzchni rur ochronną warstwę.
Układ zamknięty a otwarty który jest bezpieczniejszy dla rur stalowych?
W kontekście rur stalowych, układ zamknięty jest zdecydowanie bezpieczniejszy niż układ otwarty. W układzie otwartym woda ma stały kontakt z powietrzem, co oznacza nieustanny dopływ tlenu, który jest głównym sprawcą korozji stali. W układzie zamkniętym, dzięki zastosowaniu naczynia przeponowego i odpowietrzników, kontakt wody z tlenem jest znacznie ograniczony. Spowalnia to proces rdzewienia, znacząco wydłużając żywotność instalacji stalowej. Dlatego też, jeśli planujemy instalację C.O. z rur stalowych, zdecydowanie powinniśmy wybrać wariant z układem zamkniętym.
Czy i kiedy należy płukać instalację centralnego ogrzewania?
Regularne płukanie instalacji centralnego ogrzewania jest niezbędne dla utrzymania jej długiej żywotności i efektywności, zwłaszcza w przypadku systemów ze stali. Płukanie pozwala usunąć zanieczyszczenia, osady i kamień kotłowy, które gromadzą się wewnątrz rur. Zaleca się przeprowadzanie płukania podczas każdej modernizacji instalacji lub co kilka lat, w zależności od jakości wody i intensywności eksploatacji systemu. Pozwala to na utrzymanie optymalnego przepływu czynnika grzewczego i zapobiega przedwczesnemu zużyciu elementów instalacji.
Kiedy rury stalowe do C.O. są optymalnym wyborem?
Mimo rosnącej popularności tworzyw sztucznych i miedzi, rury stalowe w 2025 roku nadal pozostają optymalnym wyborem w wielu specyficznych sytuacjach. W nowym budownictwie jednorodzinnym ustępują miejsca szybszym w montażu materiałom, jednak w przypadku modernizacji starszych instalacji, gdzie liczy się kompatybilność z istniejącymi elementami i wysoka wytrzymałość, stal nadal jest chętnie wybierana. Jest to również doskonałe rozwiązanie dla instalacji o dużej mocy, na przykład w budynkach wielorodzinnych czy obiektach przemysłowych, gdzie kluczowa jest odporność mechaniczna i zdolność do pracy pod wysokim ciśnieniem. W zastosowaniach, gdzie priorytetem jest długowieczność i niezawodność, a koszty materiału są istotnym czynnikiem, rury stalowe nadal mają swoje mocne uzasadnienie.
Przeczytaj również: Jakie średnice rur do instalacji wodnej - uniknij błędów w wyborze
Twoja droga do efektywnego ogrzewania podsumowanie kluczowych wniosków
Wybór rur stalowych do centralnego ogrzewania to decyzja, która wymaga zrozumienia ich specyfiki od tradycyjnych zalet, takich jak wytrzymałość i cena, po potencjalne wady, jak podatność na korozję. Mam nadzieję, że ten artykuł dostarczył Ci kompleksowej wiedzy, która pozwoliła rozwiać wątpliwości i przygotowała Cię do podjęcia najlepszej decyzji dla Twojego domu.
- Pamiętaj, że rury stalowe czarne są dobrym wyborem, ale rury ocynkowane należy bezwzględnie unikać w instalacjach C.O.
- Kluczowe dla długowieczności instalacji są: prawidłowy dobór średnicy, staranny montaż z uwzględnieniem kompensacji termicznej oraz dbałość o jakość wody w układzie zamkniętym.
- Choć montaż rur stalowych jest bardziej wymagający, tradycyjne metody jak spawanie czy połączenia gwintowane, a także nowoczesne systemy press, zapewniają trwałe i szczelne połączenia.
Z mojego doświadczenia wynika, że najwięcej problemów w instalacjach stalowych generuje zaniedbanie dotyczące jakości wody i braku uwzględnienia rozszerzalności cieplnej materiału. Te dwa aspekty, choć pozornie proste, mają fundamentalne znaczenie dla bezawaryjnej pracy systemu przez dekady. Warto poświęcić im należytą uwagę już na etapie projektowania i montażu.
A jakie są Wasze doświadczenia z rurami stalowymi w instalacjach C.O.? Czy spotkaliście się z problemami, o których tu piszę, a może macie swoje sprawdzone sposoby na ich unikanie? Podzielcie się swoimi przemyśleniami w komentarzach!






